Not all pathology reports are created equal. I hope this helps you.

Pin On Renal Biopsy Pathology In Sle
These differences are caused by mutation or other types of cellular damage and theyre generally the first sign of a developing lesion tumor or other disease.

Foci meaning in pathology. When your colon was biopsied the samples taken were studied under the microscope by a specialized doctor with many years of training called a pathologist. Fokus pl. Even very small foci should get two patterns to avoid confusion single number in a.
Called also Ghon. The mean length of follow-up was 1243 678 months with a range of 10 to 343 months. They are frequently classified based upon their phenotypic appearance as basophilic eosinophilic clear cell vacuolated and mixed foci.
Understanding Your Pathology Report. Replica-tion stress aging oxidative damage DNA metabolism. Ghon focus the primary parenchymal lesion of primary pulmonary tuberculosis in children.
Example colon cancer can spread to the liver. Metastatic or metastasis basically means the spread of disease from the original site. Number of tumor foci and recurrence.
The cells stand out from surrounding tissue based on their appearance special stains or other testing. The pathology report tells your treating doctor the diagnosis in each of the samples to help manage your care. Understanding Your Pathology Report.
I recently was diagnosed with breast cancer and the pathology report stated two foci of micrometastasis meaning there were a few malignant cells in the node. Answer 1 of 3. The point of convergence of light rays or sound waves.
About 20 unique mutations to foci cells have been identified by scientists. The discovery of DNA damage response proteins such as γH2AX ATM 53BP1 RAD51 and the MRE11RAD50NBS1 complex that accumulate andor are modified in the vicinity of a chromosomal DNA double-strand break to form microscopically visible subnuclear foci has revolutionized the detection of these lesions and has enabled studies of the cellular machinery that contributes to their repair. A point of convergence of light or other electromagnetic radiation particles sound.
Of the foci with available dynamic contrast-enhancement kinetic data foci with washout kinetics were significantly more likely to be assigned a BI-RADS 4 assessment compared with foci with persistent kinetics. The term that is applied to the study of changes in body tissues and organs that are involved in a disease at the focal point of the diseased area. Focus s noun foci pl 1.
The chief center of a morbid process. The sit-uation is even less clear for spontaneous foci and those triggered by other stimuli whether intrinsic eg. This FAQ sheet is designed to help.
The chief center of a morbid process. The distinctness or clarity of an image rendered by an optical system. The point of convergence of light rays or sound waves.
Focal pathology can include a biopsy Cite this page. Foci of cellular alteration represent small to large aggregates of tinctorially distinct hepatocytes within the hepatic parenchyma and are sometimes considered putative preneoplastic lesions. When your breast was biopsied the samples taken were studied under the microscope by a specialized doctor with many years of training called a pathologistThe pathologist sends your doctor a report that gives a.
A pathology report is a medical document that gives information about a diagnosis such as cancerTo test for the disease a sample of your suspicious tissue is sent to a lab. DNA damage foci from heterochromatin Jakob et al 2011 and the possible coalescence of multiple foci in close proximity into one Neumaier et al 2012. Foci is the plural of focus and implies only microscopic visualization of the tumor cells.
MRI is a sensitive method of CNS focal lesions detection but is less specific as far as their differentiation is concerned. These are the terms the me. Foci L.
When associated with a corresponding lymph node focus it is known as the primary or Ghon complex. When associated with a corresponding lymph node focus it is known as the primary or Ghon complex. Ghon focus the primary parenchymal lesion of primary pulmonary tuberculosis in children.
Meaning pronunciation translations and examples. In fact they can vary widely even within a single institution. A point at which rays of light or other radiation converge or from which they appear to diverge as after refraction or reflection in an optical system.
When multiple foci of invasion are present the size of the largest carcinoma is used for AJCC T classification. Foci definition a plural of focus. The liver is the metastasis the colon is the focal.
Learn what your report should contain what it means and why asking questions about it can lead to better care. Signet ring carcinoma is by definition pattern 5. Particular features of the focal lesions on MR images number size location presence or lack of edema reaction to contrast medium evolution in time as well as accompanyi.
Special considerations for grading. The proper score for a very small focus that is just barely diagnostic of carcinoma is 336 not 22 or 32. The report would likely mean that lymph vessels andor lymph and vessels may be involved by the lesion in question.
Focus is a pathologic term describing cells that can be seen only microscopically. The subtle differences in the definitions of these words affect how. Size and Multiple Foci Size is a very important prognostic factor and refers to the greatest linear dimension of an invasive carcinoma.
During the follow-up period 57 patients 115 experienced neck recurrence including recurrence in the thyroid or operation bed n 13 lateral neck n 40 or both locations n 4. Pathology 28 years experience. Surrounding carcinoma in situ is not included in the measurement.
This doesnt even make sense by itself as itd likely say something like lymph nodes suspicious for foci of involvement so more info. Foci are cells located in a specific organ of the body that are notably different from the surrounding cells. The mean size of BI-RADS 4 foci was 41 09 mm versus the mean size of BI-RADS 3 foci of 35 09 mm p 005.
Ductal Carcinoma In Situ DCIS When your breast was biopsied the samples taken were studied under the microscope by a specialized doctor with many years of training called a pathologistThe pathologist sends your doctor a report that gives a diagnosis for each sample taken. Called also Ghon tubercle. Foci is the plural of focus which would relate to more than one.

Pin On Renal Biopsy Pathology In Sle

Cancers Free Full Text G H2ax Foci Persistence At Chromosome Break Suggests Slow And Faithful Repair Phases Restoring Chromosome Integrity Html

Figure 5 Granular Electron Dense Deposits In Class Iib Lupus Nephritis A In The Mesangium Short Arrows And B In The Capillary Basement Membrane Loops Lo

The Assembly Of Hfq Into Foci Like Structures In Response To Long Term Nitrogen Starvation In Escherichia Coli Biorxiv

Example Of Hyperreflective Foci Hyporeflective Foci Within Drusen And Download Scientific Diagram

Cancers Free Full Text G H2ax Foci Persistence At Chromosome Break Suggests Slow And Faithful Repair Phases Restoring Chromosome Integrity Html

Ijms Free Full Text Low Repair Capacity Of Dna Double Strand Breaks Induced By Laser Driven Ultrashort Electron Beams In Cancer Cells Html

Adenomyomatosis Of The Gallbladder Radiology Reference Article Radiopaedia Org Diagnostic Medical Sonography Radiology Ultrasound Sonography

Pin By Rubi Moreno On Pelvic Ultrasound Ultrasound Technician Ultrasound Sonography

Pin On Classroom Organization Sci In City

Cells Free Full Text Proton Irradiation Increases The Necessity For Homologous Recombination Repair Along With The Indispensability Of Non Homologous End Joining Html

Ijms Free Full Text Spontaneous Gh2ax Foci In Human Solid Tumor Derived Cell Lines In Relation To P21waf1 And Wip1 Expression Html

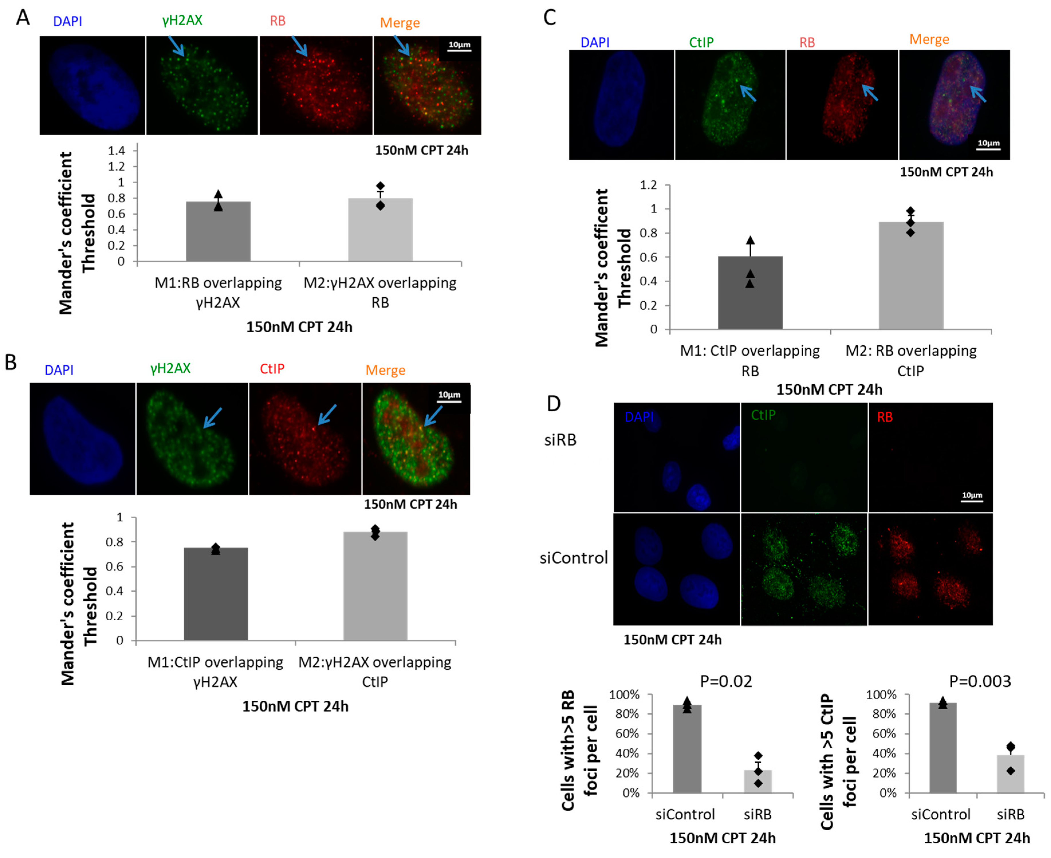
Ijms Free Full Text Rb Regulates Dna Double Strand Break Repair Pathway Choice By Mediating Ctip Dependent End Resection Html

Fig 12 1 Acute Pyelonephritis In The Upper Pole Of The Left Kidney Of A 5 Week Old Male With Urosepsis A Diagnostic Medical Sonography Ultrasound Sonography

Symmetry Free Full Text A New Ellipse Or Math Porcelain Service Html

Figure 3 Class Iib Lupus Nephritis Note Immunofluorescence Microscopy Showing A Case With Full House Staining Of Al Lupus Nephritis Immunoglobulin M Lupus

Tuberculosis In The Kidney Respiratory Therapy Lion Sculpture Landmarks

Biomolecules Free Full Text Stress Granule Assembly Can Facilitate But Is Not Required For Tdp 43 Cytoplasmic Aggregation Html

Small Molecule Targeting R Uggaa N Disrupts Rna Foci And Alleviates Disease Phenotype In Drosophila Model Nature Communications
YOU MAY LIKE :